Search
Home
Conference Information
OVERVIEW
SCIENTIFIC PROGRAM
KEYNOTE SPEAKER
INVITED SPEAKER
ORAL PRESENTATION
POSTER PRESENTATION
INVITATION LETTER
Call for papers
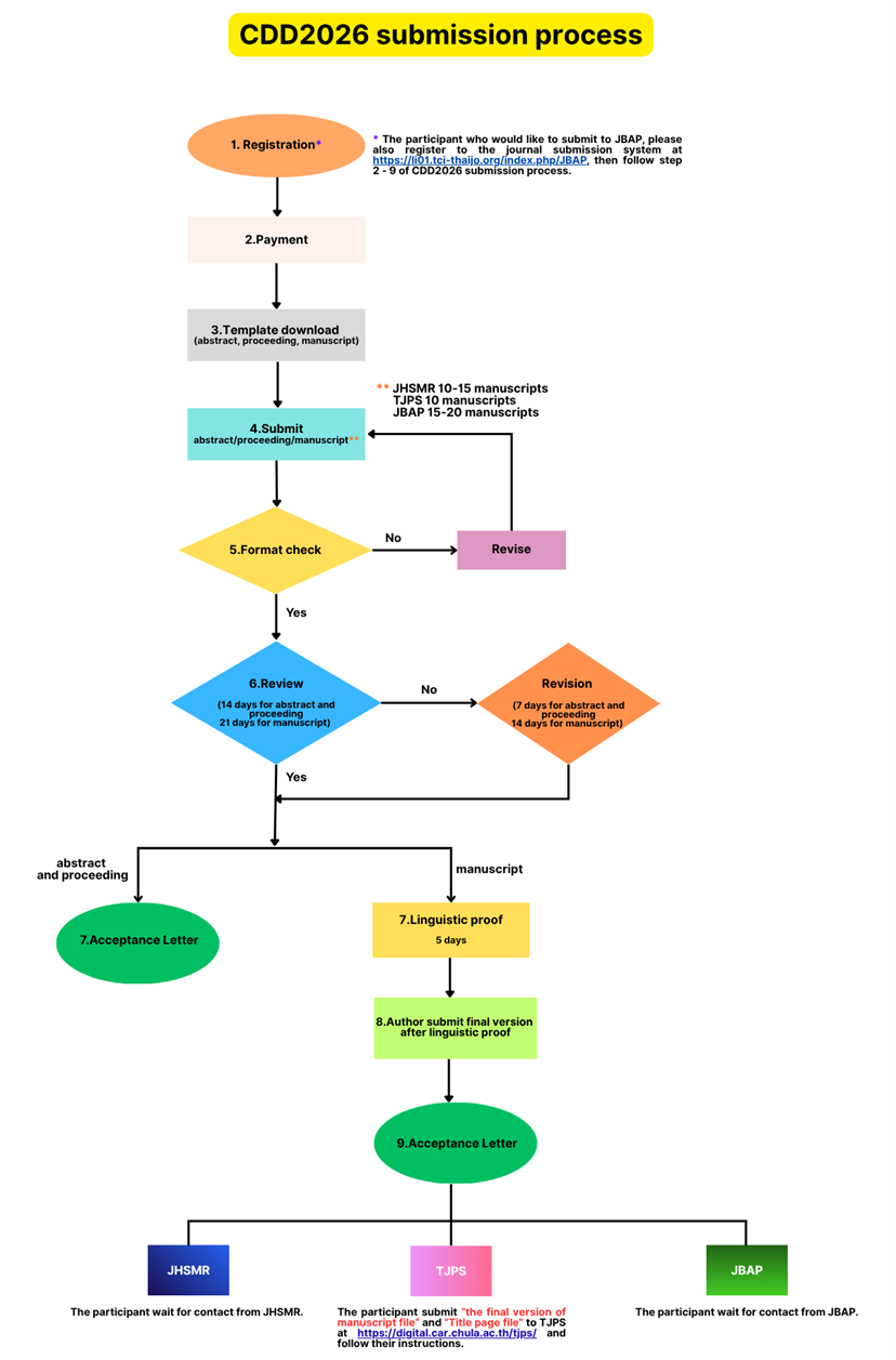
SUBMISSION PROCESS
ABSTRACT
PROCEEDING
E-POSTER GUIDELINES
JOURNAL - JHSMR
JOURNAL - TJPS
JOURNAL - JBAP
Registration
REGISTRATION INFORMATION
REGISTRATION SYSTEM
REGISTRATION FEE
Venue
SUBMISSION PROCESS
CDD2026 submission process
Search
Search
Home
Conference Information
OVERVIEW
SCIENTIFIC PROGRAM
KEYNOTE SPEAKER
INVITED SPEAKER
ORAL PRESENTATION
POSTER PRESENTATION
INVITATION LETTER
Call for papers
SUBMISSION PROCESS
ABSTRACT
PROCEEDING
E-POSTER GUIDELINES
JOURNAL - JHSMR
JOURNAL - TJPS
JOURNAL - JBAP
Registration
REGISTRATION INFORMATION
REGISTRATION SYSTEM
REGISTRATION FEE
Venue